01.01.12

Разработка сайта для компании Черноруд

Индустриальный бренд с современной цифровой подачей

О клиенте

«Черноруд» — многопрофильная производственная компания. Сфера деятельности охватывает выпуск железобетонных изделий, логистику крупногабаритных грузов, аренду спецтехники, продажу инертных материалов и выполнение земляных работ — вплоть до закладки фундамента. Компания обратилась к нам с задачей: создать сайт, который будет одновременно отражать масштабы бизнеса и выступать рабочим инструментом для привлечения клиентов.
Сайт должен:
  1. Выглядеть профессионально и технологично;
  2. Чётко представлять все направления компании;
  3. Быть удобной точкой входа для заявок;
  4. Выгодно выделяться на фоне однотипных сайтов конкурентов.

Рынок и конкуренты

Анализ показал: рынок сильно фрагментирован. Большинство компаний работают в одном-двух направлениях. Черноруд — редкое исключение: он охватывает сразу несколько смежных сфер. Прямых конкурентов немного, зато много узкоспециализированных игроков.

Мы проанализировали сайты из каждой ниши — бетон, аренда техники, логистика, строительные услуги — и собрали из этого функциональный каркас, который позволил каждому направлению быть полноценным и конкурентоспособным.

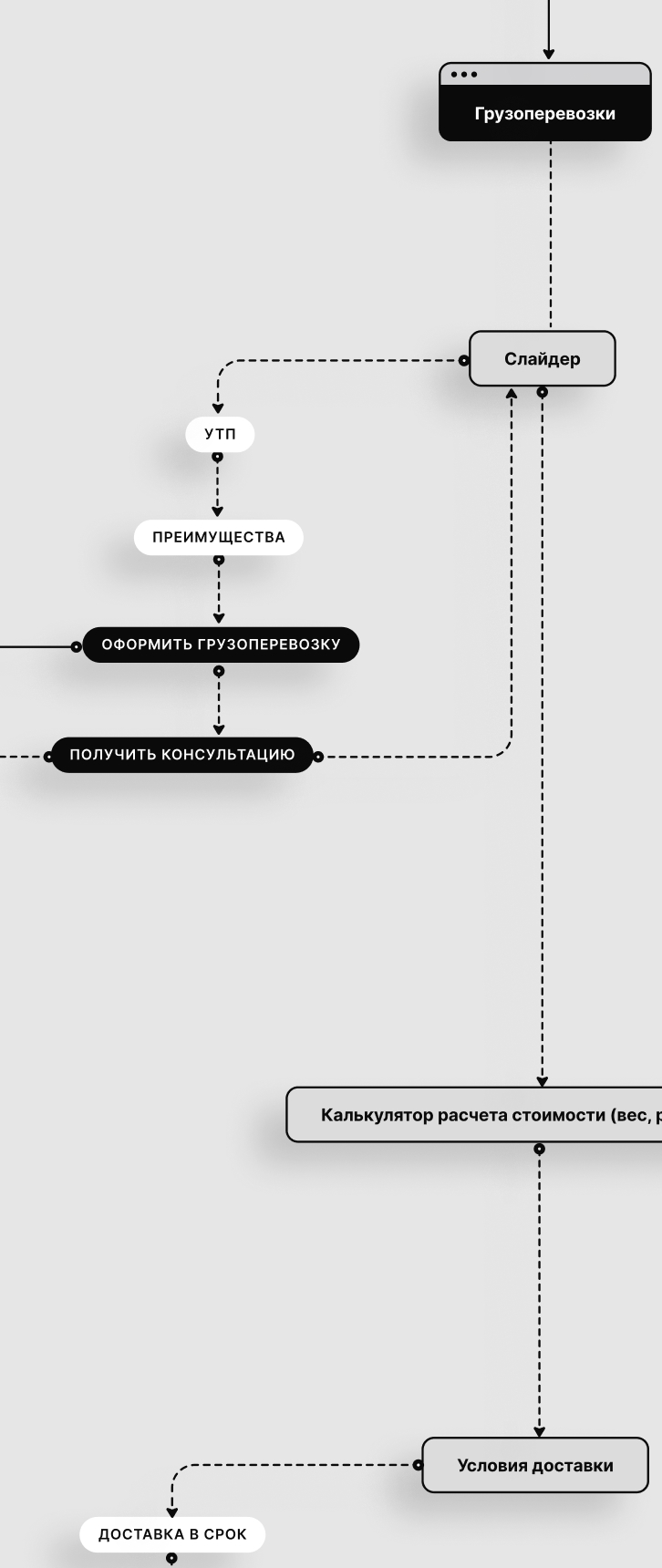
Пользовательский путь

На старте предполагался сценарий для заказчика комплексных работ, но после обсуждения с клиентом акценты сместились — сайт стал витриной отдельных направлений. Это отразилось на структуре: меньше перегрузки, больше фокусированных страниц.

Основной фокус — на профессиональную B2B-аудиторию: представителей строительных и проектных компаний, закупщиков, подрядчиков. Для них важны чёткость, доверие и оперативный доступ к информации — именно под это мы выстроили и логику сайта, и его визуальную подачу.

Концепция и визуальный стиль

Одна из ключевых задач — уйти от визуальных клише, свойственных отрасли. Вместо привычных фото заводов и спецтехники — абстрактные формы, вдохновлённые архитектурной пластикой и текстурами бетона. Такой подход позволяет отстроиться от конкурентов уже на первом экране — сайт не теряется в ряду типовых решений и формирует образ современной, технологичной компании.

Кроме того, визуальная концепция получилась «вне времени»: она и воспринимается как стабильная, как сам материал, с которым работает бренд. Это повышает срок актуальности дизайна и делает сайт устойчивым к визуальному «износу».
На старте у клиента был базовый фирменный стиль с понятными опорными элементами. Мы сохранили это основание, но усилили подачу — помогли точнее сформулировать визуальные смыслы и адаптировать их под цифровой формат. Благодаря сильным компетенциям нашей команды в бренд-дизайне, удалось выстроить айдентику, которая не просто украшает, а работает на позиционирование.

Визуальная айдентика стала метафорой самого бизнеса: прочность, движение, точность. Образы были сгенерированы в Midjourney и доработаны вручную, что позволило достичь оригинальности без сложных 3D-сцен и затратных съёмок.

Анимация как визуальный акцент

Главный экран сайта — это не просто обложка, а живой манифест бренда. Анимированный бетонный объект собирается и трансформируется в реальном времени — без пауз и разрушений. Так мы отразили метафору строительства: процесс, в котором формы постоянно меняются, но остаются цельными.

Задача была неочевидной — добиться ощущения движения без агрессии, визуально передать надёжность и прогресс. Мы нашли баланс: пластичная анимация задаёт ритм, удерживает внимание и становится частью общего пользовательского опыта.

На старте мы тестировали идеи в Runway — искали референсы движения, пытались смоделировать эффект трансформации, при этом не уходя в сюрреализм или избыточную абстракцию. Так мы нашли общее направление, но финальную анимацию полностью переработал наш motion-дизайнер.
Первые варианты генераций
Успешные варианты генераций
Он смоделировал объект с нуля: заложил движения, которые ощущаются как инженерные процессы, добавил брендинг компании — фирменную геометрию, цветовые акценты и «строительный» ритм. Особенно важно было добиться ощущения постоянного движения без пауз: не просто «вспышка на экране», а спокойное, уверенное развитие формы, которое работает как визуальный якорь. Такая анимация удерживает внимание пользователя, придаёт глубину сайту и делает первый экран запоминающимся.

Графика и интерфейс: индустриальный стиль
с характером

Мы стремились не просто отразить техническую сторону бизнеса, а передать ощущение основательности и технологичности. Так появился визуальный язык, в котором бетон и архитектура становятся выразительными метафорами.
  1. Иконки — индивидуальная графика для каждого направления. Они собраны из простых форм, перекликающихся с техникой и созданными нами 3D-конструкциями, но не перегружают интерфейс.
  2. Текстуры — вместо стандартных фоновых блоков мы ввели бетонные поверхности, абстрактные фоны и монохромную палитру, которая подчёркивает серьёзность и брутальность.
  3. Типографика — строгая, без лишних украшений. Работает на читаемость и подчёркивает лаконичную подачу.
  4. Цвет — нейтральные оттенки с редкими акцентами. Всё внимание — на форму и движение.
Визуальная часть сайта должна была говорить без слов: «Мы про надёжность, тяжёлые конструкции и точную работу». И она с этим справляется.

Реализация на Tilda: максимум от конструктора

Мы не делали компромиссный сайт — мы сделали полноценный продукт на Tilda, в котором чувствуется кастомная работа.

Выбор конструктора был продиктован здравым расчётом:
все нужные функции можно реализовать быстро, без дополнительных разработчиков. Команда сфокусировалась на дизайне, анимации и пользовательском опыте.
  1. Использовали Zero Block для создания гибкой структуры и нестандартной сетки.
  2. Интегрировали анимацию через кастомные настройки и работу моушн-дизайнера: не банальные эффекты появления, а настоящая визуальная режиссура.
  3. Добавили плавные переходы, плавные скроллы, ховеры на карточках и микроанимации — всё это оживляет интерфейс, не перегружая пользователя.
В итоге сайт воспринимается как индивидуальный продукт, а не шаблон. И это особенно важно для индустриального бизнеса, где каждый визуальный элемент — сигнал о подходе компании к работе.

Результаты

Проект для «ЖБИ Черноруд» — не просто эстетически выверенный сайт, а цифровой инструмент, который работает на бизнес.

Что мы решили:
  1. Упаковали сложную структуру услуг в понятную навигацию.
 Теперь заказчику не нужно объяснять на словах, чем занимается компания — это ясно с ервых секунд.
  2. Сформировали визуальный образ, который выделяет бренд на фоне конкурентов.

    За счёт необычной подачи и продуманной анимации сайт запоминается — а это важно в отрасли, где большинство компаний выглядят одинаково.
  3. Сократили путь от знакомства до заявки.
Упор на структуру и понятные сценарии позволил упростить пользовательский путь и сделать сайт точкой входа для клиентов.
  4. Сделали сайт удобным для масштабирования.
Архитектура проекта позволяет легко добавлять новые направления, кейсы или обновления по мере роста бизнеса.
  5. Оптимизировали бюджет и сроки.
Благодаря Tilda удалось реализовать проект быстро, без потери качества, сохранив ресурсы клиента.
Год назад у нас была новая для Иркутска компания, задача сделать сайт и сжатые сроки. Сейчас компания выросла уже в 2 раза, сайт запущен, а мы с ребятами из Адикта продолжаем работу еще по двум проектам.

В этом проекте ребятам удалось услышать нас и показать то, что вызвало ВАУ на презентации дизайн-концепций. А дальше — дело техники. Отдельное спасибо менеджеру Андрею за то, что слушал наши потрясающие истории и проникался тонкостями строительной тематики на встречах!

Начинать маркетинг с нуля не так-то просто, но в сотрудничестве с ребятами — точно комфортнее и спокойнее от мысли, что все под контролем.
Наталья Дубко,
Ведущий специалист по маркетингу ООО ЖБИ «Черноруд»
Ссылка на сайт
UI / UX:
Проектирование и прототипирование сайтов
Дизайн сайтов и интерфейсов
Работа с Tilda
Сопровождение:
Дизайн-поддержка
Визуал:
Motion-дизайн
Работа с нейросетями
3D-моделирование
Отрисовка иконок
Напишите нам
Следующая запись
Айдентика для проекта новых медиа